- Record Type:OSHA Instruction
- Current Directive Number:CSP 04-01-001
- Title:OSHA Alliance Program
- Information Date:
NOTICE: This is an OSHA Archive Document, and may no longer represent OSHA Policy. It is presented here as historical content, for research and review purposes only.
OSHA INSTRUCTION
ABSTRACT
By and Under the Authority of
John L. Henshaw
Assistant Secretary
This instruction describes and implements a new initiative, called the OSHA Alliance Program, within the Directorate of Cooperative and State Programs, Office of Outreach Services and Alliances. The purpose of this new initiative is to provide a vehicle for regular cooperative interaction between OSHA (at all levels of the organization) and trade and professional associations, companies, labor unions, educational institutions, government agencies and others, and to further discussion and share information on safety and health issues and improve worker protections.
To increase voluntary collaboration with OSHA, the Agency is introducing the Alliance Program, which enables the Agency to work jointly with employers and businesses, employees and their representatives, trade and professional associations, educational institutions, local, state, and federal government agencies, and others. Specifically, Alliances serve as a means for parties to participate in a voluntary cooperative relationship with OSHA for purposes such as training and education, outreach and communication and promoting the national dialogue on workplace safety and health. This instruction establishes the Agency's policy and guidelines for the development and approval of individual Alliances and for the ongoing operation and management of overall Alliance activity.
[The opening paragraph and overall goals may be modified to reflect the specifics of the Alliance but in general should fit this model.]
The Occupational Safety and Health Administration (OSHA) and [Organization Name(s)] recognize the value of establishing a collaborative relationship to foster safer and more healthful American workplaces. OSHA and [Organization Name(s)] hereby form an Alliance to provide [Organization(s)] members and others with information, guidance, and access to training resources that will help them protect employees' health and safety, particularly in reducing and preventing exposure to [specify] hazards [and/or] addressing [specify] issues. In developing this Alliance, OSHA and [Organization Name(s)] recognize that OSHA's State Plan and Consultation Project partners are an integral part of the OSHA national effort.
[The goals and objectives listed below are broken out by standard goal types (training and education; outreach and communication; and promoting the national dialogue on safety and health). To the extent possible, they should contain specifics. In addition, they may be customized to fit the circumstances. Delete any that do not apply.]
OSHA and [Organization(s)] will work together to achieve the following training and education goals:
[Following are model objectives for this goal. Delete any that do not apply and to the extent possible, make specific those that do, for example, by naming the type of course to be developed or the course content.]
[Following are model objectives for this goal. Delete any that do not apply and to the extent possible, make specific those that do, for example, by naming specific conferences to attend or the audience(s) to be reached.]
[Following are model objectives for this goal. Delete any that do not apply and to the extent possible, make specific those that do, for example, by naming specific studies to be conducted or the audience(s) to be reached.]
[The implementation paragraph, below, may be modified by adding or deleting Directorates or offices to be represented on the team, according to the specific objectives, strategies, or issues to be addressed under the Alliance.]
An implementation team made up of representatives of both organizations will meet to develop a plan of action, determine working procedures, and identify the roles and responsibilities of the participants. In addition, they will meet at least three times per year to track and share information on activities and results in achieving the goals of the Alliance. Team members will include representatives of OSHA's Directorate of Cooperative and State Programs and any other appropriate offices. OSHA will encourage State Plan States' and OSHA Consultation Projects' participation on the team.
This agreement will remain in effect for [two years/or specify mutually agreed upon period]. [specify: Either/Any] signatory may terminate it for any reason at any time, provided they give 30 days written notice. This agreement may be modified at any time with the concurrence of [specify: both/all] signatories.
[The opening paragraphs and overall goals may be modified to reflect the specifics of the Alliance, but in general should fit this model.]
The Occupational Safety and Health Administration (OSHA) and [Organization Name(s)] recognize the value of establishing a collaborative relationship to foster safer and more healthful American workplaces. OSHA and [Organization Name(s)] hereby form an Alliance to provide [Organization(s)] members and others with information, guidance, and access to training resources that will help them protect employees' health and safety, particularly in reducing and preventing exposure to [specify] hazards [and/or] addressing [specify] issues. In developing this Alliance, OSHA and [Organization Name(s)] recognize that OSHA's State Plan and Consultation Project partners are an integral part of the OSHA national effort.
[The goals and objectives listed below are broken out by standard goal types (training and education; outreach and communication; and promoting the national dialogue on safety and health). To the extent possible, they should contain specifics. In addition, they may be customized to fit the circumstances. Delete any that do not apply.]
OSHA and [Organization(s)] will work together to achieve the following training and education goals:
[Following are model objectives for this goal. Delete any that do not apply and to the extent possible, make specific those that do, for example, by naming the type of course to be developed or the course content.]
[Following are model objectives for this goal. Delete any that do not apply and to the extent possible, make specific those that do, for example, by naming specific conferences to attend or the audience(s) to be reached.]
[Following are model objectives for this goal. Delete any that do not apply and to the extent possible, make specific those that do, for example, by naming specific studies to be conducted or the audience(s) to be reached.]
[The implementation paragraph, below, may be modified by adding or deleting offices to be represented on the team or by adding descriptions of the required expertise to be represented, according to the specific objectives, strategies, or issues to be addressed under the Alliance.]
An implementation team made up of representatives of both organizations will meet to develop a plan of action, determine working procedures, and identify the roles and responsibilities of the participants. In addition, they will meet at least three times per year to track and share information on activities and results in achieving the goals of the Alliance. [If appropriate, include: OSHA will encourage State Plan States' and OSHA Consultation Projects' participation on the team.]
This agreement will remain in effect for [two years/or specify mutually agreed upon period]. [specify: Either/Any] signatory may terminate it for any reason at any time, provided they give 30 days written notice. This agreement may be modified at any time with the concurrence of [specify: both/all] signatories.
The Occupational Safety and Health Administration (OSHA) and the [Organization Name(s)] hereby renew the Alliance agreement signed on [original date]. OSHA and [Organization] continue to recognize the value of collaborative efforts to achieve workplace safety. OSHA and [Organization] remain committed to cooperative and proactive efforts to advance workplace safety and health. In renewing this Alliance, OSHA and [Organization] recognize that OSHA's State Plan and Consultation Project partners are an integral part of the OSHA national effort.
OSHA's Alliances provide parties an opportunity to participate in a voluntary cooperative relationship with OSHA for purposes such as training and education, outreach and communication and promoting a national dialogue on workplace safety and health. These Alliances have proved to be valuable tools for both OSHA and its Alliance participants. By entering into an Alliance with a party, OSHA is not endorsing any of that party's products or services; nor does the Agency enter into an Alliance with the purpose of promoting a particular party's products or services.
In addition, the implementation team will continue to meet on a regular schedule to track and share information on activities and results in achieving the goals of the Alliance. OSHA will afford the opportunity for representatives of the Occupational Safety and Health State Plan Association and the association of state Consultation Projects to participate as well.
This agreement will remain in effect for two years from the date of signing and will automatically be renewed annually thereafter. This agreement may be modified at any time with the concurrence of both signatories and may be terminated for any reason with 30 days written notice from either signatory.
The Occupational Safety and Health Administration (OSHA) and the [Organization Name(s)] hereby renew the Alliance agreement signed on [original date]. OSHA and [Organization] continue to recognize the value of collaborative efforts to achieve workplace safety. OSHA and [Organization] remain committed to cooperative and proactive efforts to advance workplace safety and health. In renewing this Alliance, OSHA and [Organization] recognize that OSHA's State Plan and Consultation Project partners are an integral part of the OSHA national effort.
OSHA's Alliances provide parties an opportunity to participate in a voluntary cooperative relationship with OSHA for purposes such as training and education, outreach and communication and promoting a national dialogue on workplace safety and health. These Alliances have proved to be valuable tools for both OSHA and its Alliance participants. By entering into an Alliance with a party, OSHA is not endorsing any of that party's products or services; nor does the Agency enter into an Alliance with the purpose of promoting a particular party's products or services.
In addition, the implementation team will continue to meet on a regular schedule to track and share information on activities and results in achieving the goals of the Alliance. OSHA will afford the opportunity for representatives of the Occupational Safety and Health State Plan Association and the association of state Consultation Projects to participate as well.
This agreement will remain in effect for two years from the date of signing and will automatically be renewed annually thereafter. This agreement may be modified at any time with the concurrence of both signatories and may be terminated for any reason with 30 days written notice from either signatory.
| Directive Number: CSP 04-01-001 | Effective Date: June 10, 2004 |
| Subject: OSHA Alliance Program | |
ABSTRACT
| Purpose: | This instruction describes and implements a new
OSHA initiative, called the Alliance Program. |
| Scope: | OSHA-wide |
| References: | CSP 02-00-001 (TED 3.6) Consultation Policies
and Procedures Manual, August 6, 2001 CSP 03-02-001 (TED 8-0.2) OSHA Strategic Partnership for Worker Safety and Health, November 13, 1998 CSP 03-01-002 (TED 8.4) Voluntary Protection Programs (VPP): Policies and Procedures Manual, March 25, 2003 |
| Cancellations: | None |
| State Impact: | This instruction describes a Federal Program for
which State implementation is not required. |
| Action Offices: | National, Regional, and Area Offices |
| Originating Office: | Directorate of Cooperative and State
Programs |
| Contact: | Office of Outreach Services and Alliances U.S. Department of Labor - OSHA 200 Constitution Ave., NW - Rm. N-3700 Washington, DC 20210 202-693-2340 |
John L. Henshaw
Assistant Secretary
Executive Summary
This instruction describes and implements a new initiative, called the OSHA Alliance Program, within the Directorate of Cooperative and State Programs, Office of Outreach Services and Alliances. The purpose of this new initiative is to provide a vehicle for regular cooperative interaction between OSHA (at all levels of the organization) and trade and professional associations, companies, labor unions, educational institutions, government agencies and others, and to further discussion and share information on safety and health issues and improve worker protections.
Significant Changes
To increase voluntary collaboration with OSHA, the Agency is introducing the Alliance Program, which enables the Agency to work jointly with employers and businesses, employees and their representatives, trade and professional associations, educational institutions, local, state, and federal government agencies, and others. Specifically, Alliances serve as a means for parties to participate in a voluntary cooperative relationship with OSHA for purposes such as training and education, outreach and communication and promoting the national dialogue on workplace safety and health. This instruction establishes the Agency's policy and guidelines for the development and approval of individual Alliances and for the ongoing operation and management of overall Alliance activity.
Table of Contents
- Purpose
- Scope
- References
- Cancellations
- Action Information
- Federal Program
Change
- Definitions
- Responsibilities
- Purposes of an
Alliance
- Developing an Alliance
- Distinguishing Alliances from Other OSHA Voluntary Initiatives
- Identifying Potential Alliance Program Participants
- General Considerations in Choosing Alliance Program
Participants
- Alliances with For-Profit Entities
- Alliances with Non-Profit Entities
- Intra-Agency Communication for National Alliances
- Alliance Agreements
- Alliance Coordinator
- Distinguishing Alliances from Other OSHA Voluntary Initiatives
- Alliance Signatories
- Program Requirements
- OSHA Recognition of Alliances
- Termination of an
Alliance
- Appendix A
Sample Annual Alliance Report
- Appendix
B Process Flow Chart for National Alliances
-
Appendix C Process Flow Chart for Regional Office
Alliances
- Appendix
D Process Flow Chart for Area Office Alliances
- Appendix
E Template for Drafting a National Alliance
-
Appendix F Template for Drafting a Regional or Area Office Alliance
-
Appendix G Template for Drafting a National Renewal Alliance Agreement
- Appendix H Template for Drafting a Regional or Area
Office Renewal Alliance Agreement
OSHA Alliance Program
- Purpose. OSHA's Consultation Program
and its Safety and Health Achievement Recognition Program, the
Voluntary Protection Programs (VPP) and the OSHA Strategic
Partnership Program (OSPP) have demonstrated the benefits of
cooperative agreements and safety and health practices that go
beyond compliance with safety and health regulations. To further
facilitate voluntary collaboration with OSHA, the Agency is
introducing the Alliance Program, which enables the Agency to
work jointly with employers and businesses, employees and their
representatives, trade and professional associations, educational
institutions, local, state, and federal government agencies, and
others. Alliances can open new channels of communication, advance
technical knowledge, lead to improvement in worker protections,
and lay the foundation for greater advances in safety and health
in the future. Specifically, Alliances enable parties to
participate in a voluntary cooperative relationship with OSHA for
purposes such as training and education, outreach and
communication and promoting the national dialogue on workplace
safety and health. This instruction establishes the Agency's
policy and guidelines for the development and approval of
individual Alliances and for the ongoing operation and management
of overall Alliance activity.
- Scope. This instruction applies OSHA-wide.
It states the Agency's Alliance policy but does not bind the
Agency to approve or disapprove any particular Alliance, limit
the Agency's discretion to enter into Alliances, or create
any rights for private parties.
- References.
- CSP 02-00-001 (TED 3.6) Consultation Policies and Procedures
Manual, August 6, 2001
- CSP 03-02-001 (TED 8-0.2) OSHA Strategic Partnership for
Worker Safety and Health, November 13, 1998
- CSP 03-01-002 (TED 8.4) Voluntary Protection Programs (VPP):
Policies and Procedures Manual, March 25, 2003
- CSP 02-00-001 (TED 3.6) Consultation Policies and Procedures
Manual, August 6, 2001
- Cancellations. None
- Action Information.
- Responsible Office. The
Directorate of Cooperative and State Programs (DCSP).
- Action Offices. All National
Office Directorates and Offices, Regional Offices, and Area
Offices involved in the design, approval, and implementation of
OSHA Alliances must adhere to these instructions. Regional
Administrators (RAs) must designate a Regional Alliance Program
Manager for each Region.
- Information Offices. RAs will
ensure that the information contained herein is transmitted to
all State Plan Designees and OSHA Consultation Projects.
- Responsible Office. The
Directorate of Cooperative and State Programs (DCSP).
- Federal Program Change.
This instruction describes a new Federal Program for which State
adoption is not required. However, OSHA encourages the States to
join with OSHA in National and Regional Office Alliances. States
are encouraged to develop their own Alliance Programs and to
pattern them after OSHA's. In addition, States should share
with OSHA their signed agreements, lessons learned and other
information that may be useful in furthering the common goal of
reducing occupational injuries and illnesses; and provide data on
State Alliances through participation in future data initiatives
or by other means.
- Definitions.
- OSHA Alliance Program. OSHA
Alliances are formalized, voluntary, cooperative relationships
between OSHA and companies, labor organizations, trade and
professional associations, universities, local, state, and
federal government agencies, which may include State Plan States,
Consultation Projects, and other stakeholders. Alliances may
address enhancing the national dialogue on worksite safety and
health issues, training and education on topical subjects, and
outreach or promoting communication. Alliances provide
opportunities to exchange ideas, convey concerns, raise issues,
educate and advocate efforts to eliminate serious hazards, all
aimed at achieving higher levels of worker safety and health and
increasing OSHA's participation in the nationwide dialogue on
safety and health.
- Alliance
Program Participant or Signatory. Any party that signs an
Alliance agreement with OSHA.
- Annual Alliance Report.
- National, Regional and Area Office Alliances. An
annual report (see Appendix A), prepared by the Alliance
Coordinator or Regional Alliance Program Manager, describing the
purpose and scope of the Alliance, a list of the team members and
contributors, events and products of the Alliance, results
achieved, and upcoming milestones. In addition, it lists
information about State Plan and Consultation Project
involvement.
- National, Regional and Area Office Alliances. An
annual report (see Appendix A), prepared by the Alliance
Coordinator or Regional Alliance Program Manager, describing the
purpose and scope of the Alliance, a list of the team members and
contributors, events and products of the Alliance, results
achieved, and upcoming milestones. In addition, it lists
information about State Plan and Consultation Project
involvement.
- Alliance Coordinator. The
Alliance Coordinator is the person in the originating office who
is the primary contact for an individual Alliance. This person is
normally one who was involved in the initial development of the
Alliance and is responsible for:
- Convening the implementation team, at least three times per
year, by teleconference or in person.
- Ensuring that the activities planned to meet the goals of the
Alliance are undertaken in a timely manner.
- Maintaining a file on the Alliance, to include the original
agreement, notes of meetings, products, reports, and any other
relevant materials.
- Ensuring that the information about the Alliance on
OSHA's Alliance Web page is current and accurate.
- Communicating with others in OSHA, as appropriate, about the
Alliance. For example, the coordinators of Area or Regional
Office Alliances should update the Regional Alliance Program
Manager when significant events occur. The Regional Alliance
Program Manager, in turn, must keep the National Office contact
for those Alliances updated so that the Alliance Web page can be
kept up to date and the Director of the Office of Outreach
Services and Alliances can be apprised of significant
developments in the field. Coordinators of National Alliances
must keep the Director of the Office of Outreach Services and
Alliances apprised of significant events and issues.
- Coordinating with the Office of Communications, for National
Alliances, and with the Regional Office of Communications for
Regional Alliances.
- Responding to requests for information about the
Alliance.
- Convening the implementation team, at least three times per
year, by teleconference or in person.
- Regional Alliance
Program Manager. The person designated by the Regional
Administrator to facilitate and track Alliance activity in the
Region. This entails regular communication with Alliance
coordinators in the Region to support them as needed, as well as
to be able to communicate issues or concerns to the National
Office, as needed or in monthly coordinating conference calls.
The Regional Alliance Program Manager is also responsible for
emailing the Alliance documents signed within the Region to DCSP
and for writing and submitting to DCSP the annual Alliance status
reports. The Regional Alliance Program Manager is also
responsible for encouraging, supporting, and facilitating
appropriate State Plan and Consultation Project participation in
Regional Alliances.
- Implementation Team. The
group of representatives from OSHA and the signatory
organization(s) who meet or teleconference at least three times
per year to plan the actions to be undertaken by the Alliance and
achieve them or see that they are achieved.
- National Alliances. Team members include a
representative from DCSP and whichever field office(s) or other
Directorate(s) have the applicable expertise or ongoing
relationships with the signatories. These typically include the
Directorates of Enforcement Programs and Science, Technology, and
Medicine. State Plan States and OSHA Consultation Projects are
encouraged to participate on the team.
- Regional or Area Office Alliances. Team members
include appropriate OSHA staff with the applicable expertise or
ongoing cooperative relationships with the signatories. State
Plan States and Consultation Projects are encouraged to
participate on the team, as appropriate.
- National Alliances. Team members include a
representative from DCSP and whichever field office(s) or other
Directorate(s) have the applicable expertise or ongoing
relationships with the signatories. These typically include the
Directorates of Enforcement Programs and Science, Technology, and
Medicine. State Plan States and OSHA Consultation Projects are
encouraged to participate on the team.
- OSHA Alliance Program. OSHA
Alliances are formalized, voluntary, cooperative relationships
between OSHA and companies, labor organizations, trade and
professional associations, universities, local, state, and
federal government agencies, which may include State Plan States,
Consultation Projects, and other stakeholders. Alliances may
address enhancing the national dialogue on worksite safety and
health issues, training and education on topical subjects, and
outreach or promoting communication. Alliances provide
opportunities to exchange ideas, convey concerns, raise issues,
educate and advocate efforts to eliminate serious hazards, all
aimed at achieving higher levels of worker safety and health and
increasing OSHA's participation in the nationwide dialogue on
safety and health.
- Responsibilities.
- Directorate
of Cooperative and State Programs. The DCSP is
responsible for coordinating the development of OSHA Alliance
policy, the oversight of individual national Alliances and the
overall program, and for advising the Assistant Secretary
concerning Alliance issues. DCSP is also responsible for:
- Tracking and reporting on all Alliance activities and
successes, especially on the OSHA Web site and the Limited
Access Page.
- Sending draft Alliance agreements to Regional Administrators
and directorate heads for comment regarding relevant past
experience with the potential Alliance Program participant
(including any specific issues within the State Plan States,
Consultation Projects or the Region that could have an impact on
the Alliance), resource implications, or desire to participate in
the Alliance.
- Completing reviews of Regional Office Alliances within ten
working days of receipt, unless the agreement has national
implications that require more comprehensive review than is
normally performed.
- Collecting and reviewing annual and semiannual status reports
on Alliances.
- Working with the Directorate of Information Technology to
incorporate and maintain the efficacy of Alliance data in
OSHA's Integrated Management Information System (IMIS).
- Extracting lessons learned from Alliance experience to
continuously improve the program.
- Communicating successes to both the field and the public and
promoting the Alliance Program nationally.
- Coordinating with the Office of Communications on press
releases, photographers, conference exhibits, and other issues as
appropriate. All National Alliances require press releases at the
time of signing. A quote from the signatory should be obtained
for the press release.
- Coordinating conference calls with Regional Alliance Program
Managers, as needed.
- Coordinating monthly tracking of Alliances under development
and/or signed through phone or e-mail.
- Notifying the affected Regional Administrator and State Plan
State of any Alliance-related activity that is to take place in a
Region or State Plan State. For example, if an Alliance
implementation team is coordinating the development of an
electronic assistance tool, and OSHA personnel visit a member
company site to take photographs, notify the RA and the State
Program Director.
- Encouraging the participation of the State Plan and
Consultation Projects in the implementation of National and
Regional and Area Office OSHA Alliances, including participation
on individual implementation teams, as appropriate.
- Tracking and reporting on all Alliance activities and
successes, especially on the OSHA Web site and the Limited
Access Page.
- National Office
Directorates. While national Alliances are coordinated
through DCSP, other directorates often take the initiative when
beginning negotiations that may lead to Alliances with outside
parties. Successful coordination is dependent on communication
with DCSP. Likewise, the views and contributions of interested
directorates are important to the development of Alliances that
have been initiated in DCSP. Thus, directorates are responsible
for:
- Including DCSP as soon as drafting of an agreement
begins.
- Responding to requests for feedback on potential Alliance
Program participants and reviewing draft Alliance agreements.
- Commenting, within ten working days of receipt, on draft
national Alliances regarding relevant past experience with the
potential Alliance Program participant, resource implications, or
desire to participate in the implementation of the Alliance.
- Alerting DCSP to any issues or problems that are relevant to
the implementation of a national Alliance.
- Including DCSP as soon as drafting of an agreement
begins.
- Regional Administrators.
Regional Administrators (RAs) are responsible for:
- Ensuring that draft Alliances originating in the Regional
Office are submitted to the National Office to be reviewed for
programmatic consistency.
- Signing Alliances developed at the Regional Office level and
ensure that the Area Directors sign those Alliances developed at
the Area Office level.
- Designating a Regional Alliance Program Manager.
- Ensuring that the originating office of each Alliance
establishes and maintains a file of information.
- Disseminating Alliance information to Area Offices, State
Plan States, and Consultation Projects, as appropriate.
- Suggesting adjustments to Alliances as needed and providing
oversight for quality assurance.
- Commenting, within ten working days of receipt, on draft
national Alliances regarding relevant past experience with the
potential Alliance Program participant (including any specific
issues within the State Plan States, Consultation Projects or the
Region that could have an impact on the Alliance), resource
implications, or desire to participate in the Alliance.
- After appropriate internal review, submit draft Regional
Office Alliance agreements to the National Office for transmittal
to the Office of the Solicitor for approval at least ten days
prior to the anticipated signing date. Generally, give ten
working days for review. Regional and Area Offices are encouraged
to delay setting the signing date until approval is received from
the Solicitor of Labor.
- Alerting the National Office to any perceived local problems
with a national Alliance.
- Communicating successes to both the field and the public and
promoting the Alliance Program regionally.
- Coordinating local publicity efforts with the DOL Regional
Office of Public Affairs and the National Office, including the
OSHA Office of Communications.
- Composition, review, and/or submission of Alliance
implementation information (e.g. success stories, photos) to
National Office for inclusion on OSHA's Web pages.
- Encouraging the participation of State Plan States and
Consultation Projects in the implementation of National and
Regional and Area Office OSHA Alliances, including participation
on individual implementation teams, as appropriate; and
collecting available information on State- initiated
Alliances.
- Ensuring that draft Alliances originating in the Regional
Office are submitted to the National Office to be reviewed for
programmatic consistency.
- Area Directors. Area Directors
(ADs) are responsible for:
- Ensuring that draft Alliances originating at the Area Office
level are submitted to the Regional Office to be reviewed for
programmatic consistency.
- Signing Alliances developed at the Area Office level.
- Ensuring that copies of signed Alliance agreements are sent
to the Regional Alliance Program Manager.
- Ensuring that draft Alliances originating at the Area Office
level are submitted to the Regional Office to be reviewed for
programmatic consistency.
- Directorate
of Cooperative and State Programs. The DCSP is
responsible for coordinating the development of OSHA Alliance
policy, the oversight of individual national Alliances and the
overall program, and for advising the Assistant Secretary
concerning Alliance issues. DCSP is also responsible for:
- Purposes of an
Alliance.
OSHA works with the public to promote safety and health in the workplace by offering compliance assistance services and programs to businesses and organizations. These services and programs help organizations work collaboratively with the Agency and comply with the Occupational Safety and Health Act of 1971.
In March 2002, OSHA created the Alliance Program. This cooperative program enables organizations committed to safety and health to work with OSHA to prevent injuries, illnesses and fatalities in the workplace. OSHA and Alliance participants work together to reach out to, educate, and lead the nation's employers and their employees in advancing workplace safety and health. Groups that can form an Alliance with OSHA include employers, labor unions, trade or professional groups, educational institutions and government agencies.
The Alliance Program supports OSHA's Strategic Management Plan by addressing the plan's occupational trends, emerging issues and the Agency's priorities. There are few formal program requirements for Alliances and the agreements do not include an enforcement component. However, OSHA and the participating organizations must define, implement and meet a set of short and long-term goals that fall into three categories:- Training and Education.
Training and education goals may include, but are not limited to,
one or more of the following areas:
- Developing an Issue-Specific Course. OSHA and Alliance
Program participants can co-develop a course on a hazard specific
to a particular industry or occupation, or a new standard or
regulation, to ensure that critical information reaches all who
need it. Courses can be tailored to specific audiences while
accurately reflecting technical content.
- Delivering Issue-Specific Training Courses. OSHA and
Alliance Program participants can jointly deliver or arrange for
the delivery of courses to best utilize expertise and maximize
the efficient use of resources in increasing the knowledge and
practice of safe and healthful working conditions for specific
audience types.
- Developing Workplace Safety and Health Curricula. OSHA
and Alliance Program participants can develop comprehensive
approaches to teaching relevant topics, such as introducing the
concept of a culture of workplace safety and health to
educational institutions through business school curricula or
university engineering programs.
- Developing an Issue-Specific Course. OSHA and Alliance
Program participants can co-develop a course on a hazard specific
to a particular industry or occupation, or a new standard or
regulation, to ensure that critical information reaches all who
need it. Courses can be tailored to specific audiences while
accurately reflecting technical content.
- Outreach and
Communication. Outreach and communication goals may
include, but are not limited to, one or more of the following
areas:
- Developing and Disseminating Informational Materials.
OSHA and Alliance Program participants develop and disseminate
information at conferences, events or through print and
electronic means, including Web products such as electronic
assistance tools.
- Speaking, Exhibiting or Appearances. OSHA and Alliance
Program participants seek and create opportunities to appear at
conferences, local meetings or other events to promote the work
of the Alliance.
- Cross-Training OSHA Personnel and Industry Safety and
Health Professionals. OSHA and Alliance Program participants,
by exchanging regulatory concerns and industry practices through
joint training or seminars, can promote better understanding of
each party's interests and stimulate more constructive
interactions in the future.
- Promoting and Encouraging Participation in OSHA's
Cooperative Programs. An organization's members or a
company's worksites can be informed about and encouraged to
participate in the Consultation Program, Voluntary Protection
Programs (VPP), the Safety and Health Achievement Recognition
Program (SHARP), OSHA's Strategic Partnership Program (OSPP),
and compliance assistance.
- Sharing Information on Agreed-upon Best Practices.
Best practices are often not widely shared within an industry or
between competitors, but Alliances facilitate this kind of
sharing within and across industries. Any such practice or
program shared within the context of an Alliance must be jointly
determined by OSHA and the potential Alliance Program participant
to be a best practice.
- Working with Other Alliance Program Participants. OSHA
encourages Alliance Program participants to work together on
broad issues or projects that pertain to more than one industry
or organization. Alliance Program participants may agree in
advance to do so on a specific issue, for a certain industry, or
to reach a particular audience.
- Encouraging the Building of Relationships between Alliance
Program participants and Regional and Area Offices. In cases
where pilot programs or localized projects may be developed or
implemented, it may be beneficial to work with specific field
offices.
- Developing and Disseminating Informational Materials.
OSHA and Alliance Program participants develop and disseminate
information at conferences, events or through print and
electronic means, including Web products such as electronic
assistance tools.
- Promoting the National
Dialogue on Workplace Safety and Health. National
dialogue goals may include, but are not limited to, one or more
of the following areas:
- Raising Awareness through Speeches and Appearances.
Speeches and appearances by Alliance members can be instrumental
in highlighting issues, raising the awareness of others and
demonstrating commitment to workplace safety and health.
- Developing and/or Identifying Case Studies and Publicizing
their Results. Alliances can develop case studies and promote
their results through print or electronic media, promotion at
conferences, or other means of reaching out to others in
industry.
- Convening or Participating in Forums and Round Table
Discussions. OSHA and Alliance Program participants can bring
together key players with diverse and divergent opinions to
discuss problems and forge innovative solutions to workplace
safety and health issues.
- Raising Awareness through Speeches and Appearances.
Speeches and appearances by Alliance members can be instrumental
in highlighting issues, raising the awareness of others and
demonstrating commitment to workplace safety and health.
- Training and Education.
Training and education goals may include, but are not limited to,
one or more of the following areas:
- Developing an
Alliance.
OSHA encourages flexibility, creativity, and cooperation in the Alliance development process. (See Appendices B, C, and D for process flow charts.) Any party can initiate development of an Alliance. Since Alliance development is a dynamic process, DCSP recommends that Alliance coordinators, at all levels of the Agency, refer to the tracking charts posted on OSHA's Limited Access Web page. This information is maintained and updated at least monthly by DCSP and contains data on Alliance activities such as organizations that are currently negotiating with OSHA.
Alliances are signed, cooperative agreements that address such things as the elimination or control of a particularly serious hazard endangering employees, new safety and health issues, or special problems facing a particular industry. An OSHA Alliance should have one or more primary goals - training and education, outreach and communication, and/or promotion of the national dialogue on workplace safety and health.- Distinguishing Alliances from
Other OSHA Initiatives. Unlike OSHA's Strategic
Partnership Program (OSPP), the Voluntary Protection Programs
(VPP), and the Safety and Health Achievement Recognition Program
(SHARP), Alliances do not require applications, data collection,
verification, or evaluation. Alliances also do not offer
incentives, such as focused inspections or inspection deferral,
to their signatories. In addition, unlike OSHA's Local and
National Emphasis Programs, Alliances have no direct effect on
the enforcement activities of the Agency.
Alliances complement OSHA's other cooperative initiatives and the many available forms of compliance assistance, in that Alliances serve as an introductory step for stakeholders in establishing a collaborative relationship with OSHA. Alliances not only advance workplace safety and health, but also build on existing relationships and encourage participation in other cooperative relationships such as involvement with the Consultation Program, OSPP, SHARP, and VPP.
- Identifying
Potential Alliance Program Participants. Often trade
associations seek to participate in Alliances, because they can
benefit from the mutual leveraging of resources. An association
is able to act on behalf of its members to build a strong
relationship with OSHA, and the Agency is able to get its message
out to many more employers, employees, or worksites than it could
do on its own. Nonetheless, fruitful Alliances can also be formed
with other types of organizations.
Professional associations can benefit from working with OSHA and sharing their members' expertise and experiences in addressing safety and health issues in the workplace. Educational institutions can collaborate with the Agency to develop progressive safety and health curricula for non-safety disciplines such as business or engineering. Government agencies that share with OSHA one or more of their missions or customer bases can leverage resources by sending a unified message.
Individual companies may also benefit by working with OSHA to share their experience with other companies or industries, thereby helping to lead the way to broader implementation of programs and practices that they have developed and implemented themselves. Likewise, labor organizations can benefit by working with OSHA to educate and reach out to their members and others about the value of safe and healthful workplaces.
State Plan States are encouraged, but not required, to develop their own Alliance Programs, and to enter into National or Regional Alliances with OSHA. OSHA also encourages the participation of State Plan States and Consultation Projects in the formation and implementation of National and Regional Alliances, including participation on individual implementation teams. Where a National Alliance is of particular interest to a State Plan State (i.e., due to the concentration of the subject industry in that State), OSHA will invite the State to participate.
- General
Considerations in Choosing Alliance Program Participants.
Time and resources permitting, the Agency should form Alliances
with any organization that meets the considerations below and is
willing to work together to achieve mutual goals. However,
highest priority should go to organizations that would best help
OSHA reach the broadest affected audience, especially on issues
covered by OSHA's Strategic Management Plan or other
high-priority initiatives.
- Sufficient resources, such as a Web site, newsletter(s),
journal(s), or conferences, all of which can be critical to the
implementation of Alliance goals.
- Expertise within the staff or membership of the organization
sufficient to meet goals such as developing or delivering
training and curricula.
- Leadership commitment to the Alliance in general and to
meeting specific goals, such as demonstrating commitment to
safety and health.
- Willingness to reach beyond the group's own membership or
constituency, as in making online resources available to all
users.
- The organization's current and past interaction with the
Agency.
- Sufficient resources, such as a Web site, newsletter(s),
journal(s), or conferences, all of which can be critical to the
implementation of Alliance goals.
- Alliances with
For-Profit Entities. As previously noted, OSHA also
enters into Alliances with individual companies, for example,
when the company has exceptional programs or tools that could be
shared with others who may not have the resources or expertise to
develop and implement their own. Alliance coordinators should
take care, however, when negotiating an Alliance with a for-
profit entity, to avoid any appearance of governmental sanction
of the company's product or approach. For example, it might
appear that OSHA is endorsing a particular product of the
for-profit entity. (Also see G., below.)
In addition, where it appears that OSHA would clearly benefit by having a product offered by the company for OSHA's use, then the product should be acquired in accordance with appropriate Federal procedures.
- Alliances with
Non-Profit Entities. As previously noted, OSHA also
enters into Alliances with non-profit entities (e.g. trade and
professional associations, government agencies) when the
organizations have exceptional programs or tools that could be
shared with others who may not have the resources or expertise to
develop and implement their own. Alliance coordinators should
take care, however, when negotiating an Alliance with a
non-profit entity, to avoid any appearance of governmental
sanction of the organization's product or approach. For
example, it might appear that OSHA is endorsing a particular
product of the non-profit entity. (Also see G., below.)
In addition, where it appears that OSHA would clearly benefit by having a product offered by the company for OSHA's use, then the product should be acquired in accordance with appropriate Federal procedures.
-
Intra-Agency Communication for National Alliances. Those
that initiate a national Alliance must include DCSP in
negotiating Alliances with potential Alliance Program
participants. In addition, goals should not be finalized before
seeking input from other OSHA offices to ensure that the focus of
the Alliance is compatible with other Agency priorities,
programs, and initiatives. When negotiating a national Alliance
with a company that has facilities under OSHA's jurisdiction,
the Alliance coordinator should discuss the entity's current
and past interaction with OSHA with other offices, particularly
the Directorate of Enforcement Programs and the Solicitor's
Office. This discussion may be informal or via e-mail.
In addition, Alliance coordinators should communicate with other OSHA offices to identify all appropriate potential implementation team members and to ensure that resources will be available from affected offices. For national Alliances, coordinators should seek the participation of other Directorates when they may be able to enhance or augment DCSP-internal expertise. Field participation in the implementation team, including State Plan and Consultation Project participants, helps to ensure a broad perspective and is invaluable in cases where a particular field office has led or participated in other work with the Alliance Program participant. In addition, Alliance coordinators should maintain communication with other OSHA offices during the life of an Alliance, to ensure that its focus remains compatible with Agency goals.
- Alliance Agreements.
Alliances must be formalized through an Alliance agreement that
outlines the purposes of the Alliance, the make-up of the
implementation team, a two-year or other negotiated term, and a
termination provision. These are built into the Alliance
templates in Appendices E (for National Alliances) and F (for
Regional or Area Office Alliances).
OSHA's Alliances provide parties an opportunity to participate in a voluntary cooperative relationship with OSHA, and they have proved to be valuable tools for both OSHA and its Alliance participants. By entering into an Alliance with a party, OSHA is not endorsing any of that party's products or services; nor does the Agency enter into an Alliance with the purpose of promoting a particular party's products or services. Thus, in developing goals, care must be taken to avoid any possible appearance of preferential access given to the entity. For example, goals may not include commitment to participate in or influence the standards-development process or any other statutory function of the Agency.
A draft Alliance agreement can be used to discuss and refine the focus, intent, or terms of the Alliance. It should contain a statement of the focus of the Alliance, a brief description of the purpose of the Alliance (organized by goal type), and the implementation paragraphs found in the templates. When the draft has the preliminary approval of all parties, the originating office must submit the draft agreement to the next higher organizational level to ensure programmatic consistency.
- Alliance Coordinator. One
person in the originating office must be assigned to act as OSHA
coordinator of the individual Alliance.
- Distinguishing Alliances from
Other OSHA Initiatives. Unlike OSHA's Strategic
Partnership Program (OSPP), the Voluntary Protection Programs
(VPP), and the Safety and Health Achievement Recognition Program
(SHARP), Alliances do not require applications, data collection,
verification, or evaluation. Alliances also do not offer
incentives, such as focused inspections or inspection deferral,
to their signatories. In addition, unlike OSHA's Local and
National Emphasis Programs, Alliances have no direct effect on
the enforcement activities of the Agency.
- Alliance Signatories.
OSHA signatories to Alliances should be the highest authority in the OSHA office that develops the agreement. The Assistant Secretary must sign national Alliances (except when the Secretary of Labor chooses to do so), the Regional Administrator(s) must sign regional Alliances and the Area Director(s) must sign Alliances developed in an Area Office(s). Higher level officials may sign lower level Alliances. Alliances which include State Plan membership should include an appropriate State Plan signatory. (State Plans and Consultation Projects also may serve as members of Alliance implementation teams without being signatories.)
If the Assistant Secretary is going to be invited to sign a Regional or Area Office Alliance, the Alliance agreement must be cleared by DCSP and the National Office SOL two weeks in advance of the signing date.
Signing ceremonies are optional. The signatories may choose to simply exchange signatures by mail.
- Program Requirements.
Because Alliances are intended to encourage free and open discussion of safety and health concerns, the only formal program requirements are as follows. Alliance coordinators must:- Prepare a Draft
Alliance Agreement. Follow the Process Flow Chart in
Appendix B.
- Prepare a
Regional or Area Office Alliance. Follow the Process Flow
Charts in Appendices C and D.
- After the Alliance is
Signed. Once an Alliance is signed, hold regular meetings
or conference calls (at a minimum, at least three times per year)
to ensure the Alliance remains on track. An implementation
workplan and provisions for charting milestones of the Alliance
are recommended but not required.
- Alliance
Documentation.
- Alliance Agreement. Send electronic and hard copies of
signed Area Office Alliances, including the signature pages, to
the Regional Alliance Program Manager within one week of
signature. These will be forwarded by the Regional Alliance
Program Manager to DCSP within one week of receipt. The
electronic copy will be posted to the OSHA Alliance Program Web
site, as will any updates, milestones, success stories, events,
or photographs sent to the National Office for that purpose.
- Submitting Annual Reports. Prepare and submit annual
reports to DCSP. DCSP reviews these reports for programmatic
consistency. In addition, DCSP extracts success stories to be
shared in reporting on the Alliance Program, posting on the
Alliance Program Web page, and in promoting the Alliance's
benefits. In addition, Regional Alliance Program Managers may be
called upon, between required reports, to provide milestones or
significant activities and events for posting to the Web site or
reporting to the Assistant Secretary or others.
The purpose of annual Alliance reports is to assess the impact of an Alliance. Results are measured against the goals stated in the Alliance agreement, including joint events, products developed, and people reached.- National, Regional and Area Office Alliances Annual
Report. An Annual Alliance Report prepared by the Alliance
Coordinator, describes the purpose and scope of the Alliance, a
list of the team members and contributors, events and products of
the Alliance, results achieved, and upcoming milestones. The
annual report is due to the Director of the Office of Outreach
Services and Alliances within sixty days of the anniversary of
the Alliance signing. (See Appendix A.)
- Updates. Bulleted milestones and activities or events
must be added to each Alliance's Web page as warranted.
- National, Regional and Area Office Alliances Annual
Report. An Annual Alliance Report prepared by the Alliance
Coordinator, describes the purpose and scope of the Alliance, a
list of the team members and contributors, events and products of
the Alliance, results achieved, and upcoming milestones. The
annual report is due to the Director of the Office of Outreach
Services and Alliances within sixty days of the anniversary of
the Alliance signing. (See Appendix A.)
- Alliance Agreement. Send electronic and hard copies of
signed Area Office Alliances, including the signature pages, to
the Regional Alliance Program Manager within one week of
signature. These will be forwarded by the Regional Alliance
Program Manager to DCSP within one week of receipt. The
electronic copy will be posted to the OSHA Alliance Program Web
site, as will any updates, milestones, success stories, events,
or photographs sent to the National Office for that purpose.
- Prepare a Draft
Alliance Agreement. Follow the Process Flow Chart in
Appendix B.
- OSHA Recognition of
Alliances.
OSHA officially recognizes Alliances through press releases, postings on the OSHA Web page, and coverage in the Agency's print and electronic publications.
In addition, OSHA makes available to each signatory an Alliance Program mark or emblem to recognize its relationship with OSHA. Alliance Program participants are authorized to appropriately use the OSHA Alliance logo on documents or Web pages relating to the Alliance for as long as the Alliance remains in effect. The mark or emblem may not be used for fundraising or lobbying efforts or to imply that OSHA endorses a particular entity or its actions or products.
- Termination of an
Alliance.
Any signatory may terminate its Alliance at any time, provided it gives 30 days written notice. Reasons for OSHA to terminate an Alliance may include, but are not limited to:- Failure of the Alliance Program participant to fulfill
responsibilities outlined in the workplan developed by the
implementation team.
- A change in the Alliance Program participant's strategic
direction such that it appears to undermine the goals of the
Alliance.
- Evidence that the Alliance Program participant does not have the resources it purported to have when developing the Alliance.
- Failure of the Alliance Program participant to fulfill
responsibilities outlined in the workplan developed by the
implementation team.
Appendix A
Template for National, Regional and Area Offices Annual Alliance Report
ANNUAL ALLIANCE REPORT
Template for National, Regional and Area Offices Annual Alliance Report
ANNUAL ALLIANCE REPORT
[DATE]
- Alliance Background
Date Signed
[Date]
Overview
[Brief summary of the purpose and scope of the Alliance.]
Implementation Team Members
[List members of the Implementation Team.]
Contributors
[If applicable, also list contributors or developers who are not part of the Implementation Team.]
Evaluation Period
[From the date of the signing, describe the length of time that this report covers.]
- Implementation Team Meetings
[List dates, locations and types of Implementation Team meetings (conference calls or in-person meetings) that have been held during the review period.]
- Events and Products
Training and Education
- Events
[List and describe each event that has occurred to meet each goal of the Alliance.]
- Products
[List and describe each product developed under the Alliance to meet this type of goal.]
- Events
[List and describe each event that has occurred to meet each goal of the Alliance.]
- Products
[List and describe each product developed under the Alliance to meet this type of goal.]
- Events
[List and describe each event that has occurred to meet each goal of the Alliance.]
- Products
[List and describe each product developed under the Alliance to meet this type of goal.]
- Events
- Results
[Discuss the impact of the Alliance activities and products during the reporting period.]
[Using the table below, list each activity and the number of individuals reached or trained during the reporting period.]
Type of Activity (Conference, Training, Print and Electronic Distribution, etc.) Number of Individuals Reached or Trained TOTAL xxx
[If applicable, discuss other issues that had a bearing on the Alliance's implementation.]
- Upcoming Milestones
[List major planned activities, products and issues that the Alliance plans to work on during the next reporting period, including plans for renewal or conclusion.]
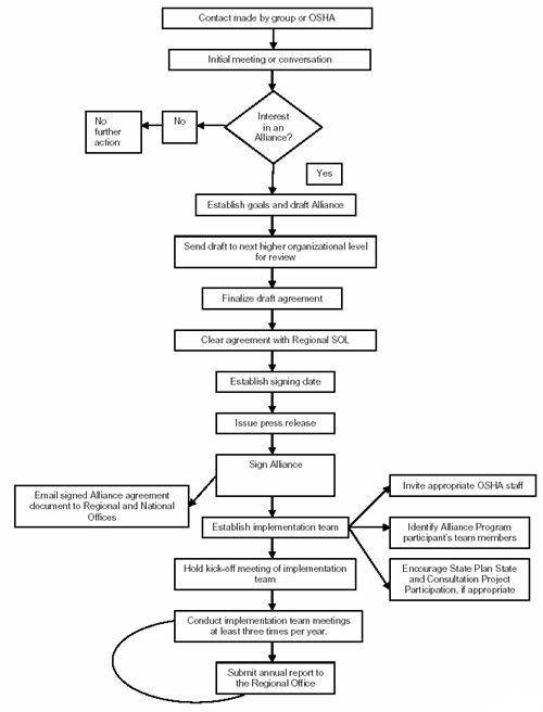
Appendix B
Process Flow Chart for National Alliances
Process Flow Chart for National Alliances

Appendix C
Process Flow Chart for Regional Office Alliance
Process Flow Chart for Regional Office Alliance

Appendix D
Process Flow Chart for Area Office Alliance
Process Flow Chart for Area Office Alliance

Appendix E
Template for Drafting a National Alliance
Template for Drafting a National Alliance
AGREEMENT ESTABLISHING AN ALLIANCE
BETWEEN
THE OCCUPATIONAL SAFETY AND HEALTH ADMINISTRATION
U.S. DEPARTMENT OF LABOR
AND
THE [ORGANIZATION NAME(S)]
BETWEEN
THE OCCUPATIONAL SAFETY AND HEALTH ADMINISTRATION
U.S. DEPARTMENT OF LABOR
AND
THE [ORGANIZATION NAME(S)]
[The opening paragraph and overall goals may be modified to reflect the specifics of the Alliance but in general should fit this model.]
The Occupational Safety and Health Administration (OSHA) and [Organization Name(s)] recognize the value of establishing a collaborative relationship to foster safer and more healthful American workplaces. OSHA and [Organization Name(s)] hereby form an Alliance to provide [Organization(s)] members and others with information, guidance, and access to training resources that will help them protect employees' health and safety, particularly in reducing and preventing exposure to [specify] hazards [and/or] addressing [specify] issues. In developing this Alliance, OSHA and [Organization Name(s)] recognize that OSHA's State Plan and Consultation Project partners are an integral part of the OSHA national effort.
[The goals and objectives listed below are broken out by standard goal types (training and education; outreach and communication; and promoting the national dialogue on safety and health). To the extent possible, they should contain specifics. In addition, they may be customized to fit the circumstances. Delete any that do not apply.]
OSHA and [Organization(s)] will work together to achieve the following training and education goals:
[Following are model objectives for this goal. Delete any that do not apply and to the extent possible, make specific those that do, for example, by naming the type of course to be developed or the course content.]
- Work with OSHA to provide expertise to develop training and
education programs for [specify
audience] regarding [specify hazard(s) or issue
area(s)], and to provide expertise in communicating such
information to employers and employees in the industry.
- Deliver or arrange for the delivery of [specify] courses.
- Work with OSHA to provide expertise to develop workplace
safety and health curricula on [specify].
[Following are model objectives for this goal. Delete any that do not apply and to the extent possible, make specific those that do, for example, by naming specific conferences to attend or the audience(s) to be reached.]
- Work with OSHA to provide expertise in developing information
on the recognition and prevention of workplace hazards, and to
provide expertise in developing ways of communicating such
information (e.g. print and electronic media, electronic
assistance tools and OSHA's and the [Organization's] Web
sites) to employers and employees in the industry.
- Speak, exhibit, or appear at [Organization(s)] conferences, local
meetings, or other [specify] events.
- Share information among OSHA personnel and industry safety
and health professionals regarding [Organization(s)] best
practices or effective approaches and publicize results through
outreach by [Organization(s)] and through
OSHA- or [Organization(s)]-developed
materials, training programs, workshops, seminars, and lectures
(or any other applicable forum).
- Promote and encourage [Organization(s)] members' or
worksites' participation in OSHA's cooperative programs
such as compliance assistance, the Voluntary Protection Programs,
and Consultation and its Safety and Health Achievement
Recognition Program.
- Work with other Alliance participants on specific issues and
projects on [specify issue, industry, or
audience] that are addressed and developed through the
Alliance Program.
- Encourage [Organization(s)] chapters [and/or] worksites to build
relationships with OSHA's Regional and Area Offices, State
Plan States, and Consultation Projects to address health and
safety issues, including [specify].
[Following are model objectives for this goal. Delete any that do not apply and to the extent possible, make specific those that do, for example, by naming specific studies to be conducted or the audience(s) to be reached.]
- Raise others' awareness of and demonstrate their own
commitment to workplace safety and health whenever [Organization(s)] leaders
address groups.
- Develop and disseminate case studies illustrating the
business value of safety and health and publicize their
results.
- Convene or participate in forums, round table discussions, or
stakeholder meetings on [specify] issues to help
forge innovative solutions in the workplace or to provide input
on safety and health issues.
[The implementation paragraph, below, may be modified by adding or deleting Directorates or offices to be represented on the team, according to the specific objectives, strategies, or issues to be addressed under the Alliance.]
An implementation team made up of representatives of both organizations will meet to develop a plan of action, determine working procedures, and identify the roles and responsibilities of the participants. In addition, they will meet at least three times per year to track and share information on activities and results in achieving the goals of the Alliance. Team members will include representatives of OSHA's Directorate of Cooperative and State Programs and any other appropriate offices. OSHA will encourage State Plan States' and OSHA Consultation Projects' participation on the team.
This agreement will remain in effect for [two years/or specify mutually agreed upon period]. [specify: Either/Any] signatory may terminate it for any reason at any time, provided they give 30 days written notice. This agreement may be modified at any time with the concurrence of [specify: both/all] signatories.
| [Name] Assistant Secretary Occupational Safety and Health Administration |
Date | [Name] [Title] [Organization Name] |
Date |
Appendix F
Template for Drafting a Regional or Area Office Alliance
Template for Drafting a Regional or Area Office Alliance
AGREEMENT ESTABLISHING AN ALLIANCE
BETWEEN
THE OCCUPATIONAL SAFETY AND HEALTH ADMINISTRATION
U.S. DEPARTMENT OF LABOR
[SPECIFY OFFICE(S)]
AND
THE [ORGANIZATION NAME(S)]
BETWEEN
THE OCCUPATIONAL SAFETY AND HEALTH ADMINISTRATION
U.S. DEPARTMENT OF LABOR
[SPECIFY OFFICE(S)]
AND
THE [ORGANIZATION NAME(S)]
[The opening paragraphs and overall goals may be modified to reflect the specifics of the Alliance, but in general should fit this model.]
The Occupational Safety and Health Administration (OSHA) and [Organization Name(s)] recognize the value of establishing a collaborative relationship to foster safer and more healthful American workplaces. OSHA and [Organization Name(s)] hereby form an Alliance to provide [Organization(s)] members and others with information, guidance, and access to training resources that will help them protect employees' health and safety, particularly in reducing and preventing exposure to [specify] hazards [and/or] addressing [specify] issues. In developing this Alliance, OSHA and [Organization Name(s)] recognize that OSHA's State Plan and Consultation Project partners are an integral part of the OSHA national effort.
[The goals and objectives listed below are broken out by standard goal types (training and education; outreach and communication; and promoting the national dialogue on safety and health). To the extent possible, they should contain specifics. In addition, they may be customized to fit the circumstances. Delete any that do not apply.]
OSHA and [Organization(s)] will work together to achieve the following training and education goals:
[Following are model objectives for this goal. Delete any that do not apply and to the extent possible, make specific those that do, for example, by naming the type of course to be developed or the course content.]
- Work with OSHA to provide expertise to develop training and
education programs for [specify
audience] regarding [specify hazard(s) or issue
area(s)], and to provide expertise in communicating such
information to employers and employees in the industry.
- Deliver or arrange for the delivery of [specify] courses.
- Work with OSHA to provide expertise to develop workplace
safety and health curricula on [specify].
[Following are model objectives for this goal. Delete any that do not apply and to the extent possible, make specific those that do, for example, by naming specific conferences to attend or the audience(s) to be reached.]
- Work with OSHA to provide expertise in developing information
on the recognition and prevention of workplace hazards, and to
provide expertise in developing ways of communicating such
information (e.g. print and electronic media, electronic
assistance tools and OSHA's and the [Organization's] Web sites) to employers and employees in the industry.
- Speak, exhibit, or appear at [Organization(s)] conferences, local
meetings, or other [specify] events.
- Share information among OSHA personnel and industry safety
and health professionals regarding [Organization(s)] best
practices or effective approaches and publicize results through
outreach by [Organization(s)] and through
OSHA- or [Organization(s)]-developed
materials, training programs, workshops, seminars, and lectures
(or any other applicable forum).
- Promote and encourage [Organization(s)] members' or
worksites' participation in OSHA's cooperative programs
such as compliance assistance, the Voluntary Protection Programs,
and Consultation and its Safety and Health Achievement
Recognition Program. .
- Work with other Alliance participants on specific issues and
projects on [specify issue, industry, or
audience] that are addressed and developed through the
Alliance Program.
- Encourage [Organization(s)] chapters [and/or] worksites to build
relationships with OSHA's Regional and Area Offices, State
Plan States, and Consultation Projects to address health and
safety issues, including [specify].
[Following are model objectives for this goal. Delete any that do not apply and to the extent possible, make specific those that do, for example, by naming specific studies to be conducted or the audience(s) to be reached.]
- Raise others' awareness of and demonstrate their own
commitment to workplace safety and health whenever [Organization(s)] leaders
address groups.
- Develop and disseminate case studies illustrating the
business value of safety and health and publicize their
results.
- Convene or participate in forums, round table discussions, or
stakeholder meetings on [specify] issues to help
forge innovative solutions in the workplace or to provide input
on safety and health issues.
[The implementation paragraph, below, may be modified by adding or deleting offices to be represented on the team or by adding descriptions of the required expertise to be represented, according to the specific objectives, strategies, or issues to be addressed under the Alliance.]
An implementation team made up of representatives of both organizations will meet to develop a plan of action, determine working procedures, and identify the roles and responsibilities of the participants. In addition, they will meet at least three times per year to track and share information on activities and results in achieving the goals of the Alliance. [If appropriate, include: OSHA will encourage State Plan States' and OSHA Consultation Projects' participation on the team.]
This agreement will remain in effect for [two years/or specify mutually agreed upon period]. [specify: Either/Any] signatory may terminate it for any reason at any time, provided they give 30 days written notice. This agreement may be modified at any time with the concurrence of [specify: both/all] signatories.
| [Name] Assistant Secretary Occupational Safety and Health Administration |
Date | [Name] [Title] [Organization Name] |
Date |
Appendix G
Template for Drafting a National Renewal Alliance Agreement
Template for Drafting a National Renewal Alliance Agreement
RENEWAL AGREEMENT ESTABLISHING AN ALLIANCE
BETWEEN
THE OCCUPATIONAL SAFETY AND HEALTH ADMINISTRATION
U.S. DEPARTMENT OF LABOR
AND
THE [ORGANIZATION NAME(S)]
BETWEEN
THE OCCUPATIONAL SAFETY AND HEALTH ADMINISTRATION
U.S. DEPARTMENT OF LABOR
AND
THE [ORGANIZATION NAME(S)]
The Occupational Safety and Health Administration (OSHA) and the [Organization Name(s)] hereby renew the Alliance agreement signed on [original date]. OSHA and [Organization] continue to recognize the value of collaborative efforts to achieve workplace safety. OSHA and [Organization] remain committed to cooperative and proactive efforts to advance workplace safety and health. In renewing this Alliance, OSHA and [Organization] recognize that OSHA's State Plan and Consultation Project partners are an integral part of the OSHA national effort.
OSHA's Alliances provide parties an opportunity to participate in a voluntary cooperative relationship with OSHA for purposes such as training and education, outreach and communication and promoting a national dialogue on workplace safety and health. These Alliances have proved to be valuable tools for both OSHA and its Alliance participants. By entering into an Alliance with a party, OSHA is not endorsing any of that party's products or services; nor does the Agency enter into an Alliance with the purpose of promoting a particular party's products or services.
In addition, the implementation team will continue to meet on a regular schedule to track and share information on activities and results in achieving the goals of the Alliance. OSHA will afford the opportunity for representatives of the Occupational Safety and Health State Plan Association and the association of state Consultation Projects to participate as well.
This agreement will remain in effect for two years from the date of signing and will automatically be renewed annually thereafter. This agreement may be modified at any time with the concurrence of both signatories and may be terminated for any reason with 30 days written notice from either signatory.
| [Name] Assistant Secretary Occupational Safety and Health Administration |
Date | [Name] [Title] [Organization Name] |
Date |
Appendix H
Template for Drafting a Regional or Area Office Renewal Alliance Agreement
Template for Drafting a Regional or Area Office Renewal Alliance Agreement
RENEWAL AGREEMENT ESTABLISHING AN ALLIANCE
BETWEEN
THE OCCUPATIONAL SAFETY AND HEALTH ADMINISTRATION
U.S. DEPARTMENT OF LABOR
[SPECIFY OFFICE(S)]
AND
THE [ORGANIZATION NAME(S)]
BETWEEN
THE OCCUPATIONAL SAFETY AND HEALTH ADMINISTRATION
U.S. DEPARTMENT OF LABOR
[SPECIFY OFFICE(S)]
AND
THE [ORGANIZATION NAME(S)]
The Occupational Safety and Health Administration (OSHA) and the [Organization Name(s)] hereby renew the Alliance agreement signed on [original date]. OSHA and [Organization] continue to recognize the value of collaborative efforts to achieve workplace safety. OSHA and [Organization] remain committed to cooperative and proactive efforts to advance workplace safety and health. In renewing this Alliance, OSHA and [Organization] recognize that OSHA's State Plan and Consultation Project partners are an integral part of the OSHA national effort.
OSHA's Alliances provide parties an opportunity to participate in a voluntary cooperative relationship with OSHA for purposes such as training and education, outreach and communication and promoting a national dialogue on workplace safety and health. These Alliances have proved to be valuable tools for both OSHA and its Alliance participants. By entering into an Alliance with a party, OSHA is not endorsing any of that party's products or services; nor does the Agency enter into an Alliance with the purpose of promoting a particular party's products or services.
In addition, the implementation team will continue to meet on a regular schedule to track and share information on activities and results in achieving the goals of the Alliance. OSHA will afford the opportunity for representatives of the Occupational Safety and Health State Plan Association and the association of state Consultation Projects to participate as well.
This agreement will remain in effect for two years from the date of signing and will automatically be renewed annually thereafter. This agreement may be modified at any time with the concurrence of both signatories and may be terminated for any reason with 30 days written notice from either signatory.
| [Name] Assistant Secretary Occupational Safety and Health Administration |
Date | [Name] [Title] [Organization Name] |
Date |